Работа QRP и все, что с этим связано

R9OY
Сообщения:212
Зарегистрирован:27 мар 2014, 14:32
Благодарил (а): 1 раз
Re: Работа QRP и все, что с этим связано

Сообщение R9OY » 27 июн 2014, 16:58

UA9OTW писал(а):Работа QRP и всё,что с этим связано.
TIV_1865.jpg
Очень интересная тема если в этом понятии ни чего не понимаешь.! И причём тут САУ?
Ну если УМ-140 через САУ Р-140 настроить на " ГВОЗДЬ" не ужели это будет QRP?
В моём понятии совсем другое представление "Что такое QRP",это передатчик (трансивер) с выходной мощностью 5 вт связанный с антенной без всяких согласующих устройств.В QRP вообще САУ не применимо,так как в этом блоке теряется мощность совокупная ВОЛЬТ-АМПЕР-СОПРОТИВЛЕНИЕ.
Изложенные домыслы об увеличении мощности QRP через САУ фантастика.И компрессия сигнала НЧ тут не поможет.
-------------------------------------------------------------------------
= Он рядом со мной живет, может с километр. Выигрыш был меньше 0,5 балла.=
И каким прибором определили эту разницу в баллах? У Вас на трансивере есть такой точный прибор измерения сигала в децибелах до 0,1 балл?

Реклама
UN7TAE
Сообщения:18
Зарегистрирован:15 июн 2014, 00:22

Re: Работа QRP и все, что с этим связано

Сообщение UN7TAE » 27 июн 2014, 17:26

R9OY писал(а): = Он рядом со мной живет, может с километр. Выигрыш был меньше 0,5 балла.=
И каким прибором определили эту разницу в баллах? У Вас на трансивере есть такой точный прибор измерения сигала в децибелах до 0,1 балл?
Ну по S-метру приблизительно половина балла. Никто не требовал высокоточных замеров. Если, например, я шел ровно 7 баллов, а с компрессором между 7 и 8 то это где то так, не более 0,5 балла. (Со слов принимающего, это он смотрел на свой прибор) Для более точных замеров можно было попробовать и SDR использовать, но такой цели не было.
Последний раз редактировалось UN7TAE 27 июн 2014, 19:21, всего редактировалось 2 раза.

UN7TAE
Сообщения:18
Зарегистрирован:15 июн 2014, 00:22

Re: Работа QRP и все, что с этим связано

Сообщение UN7TAE » 27 июн 2014, 17:51

R9OY писал(а):
Изложенные домыслы об увеличении мощности QRP через САУ фантастика.
Игорь, а кто это написал? Я просмотрел всю ветку, но не нашел что то...

Аватара пользователя
UA9OTW
Сообщения:131
Зарегистрирован:17 янв 2012, 13:58
Откуда:Novosibirsk
Поблагодарили: 5 раз
Контактная информация:

Re: Работа QRP и все, что с этим связано

Сообщение UA9OTW » 30 июн 2014, 22:20

Игорь ты о чем? Никто ничего подобного не писал в данной теме.
А СУ необходимо, чтобы не спалить выходные транзисторы, когда работаешь на провод случайной длины, повешенный в случайном месте на случайной высоте. Так понятней? :)

P.S. На этот трансивер со снимка, провод случайной длины и СУ, отработано 46 стран за 2 месяца. Мощность аппарата зависит от диапазона и аккумулятора колеблется от 0,2-0,5 ватта до 4 ватт.

Всего же в QRP пока отработал 103 страны по списку DXCC.
TIV_2857 copy.jpg
TIV_2857 copy.jpg (115.26КБ)11516 просмотров
SKCC & FISTS member
QRP ARCI #15169
RU-QRP #353

UN7TAE
Сообщения:18
Зарегистрирован:15 июн 2014, 00:22

Re: Работа QRP и все, что с этим связано

Сообщение UN7TAE » 02 июл 2014, 22:37

Вот приобрел на Али блютузный "хвостик" к FT-817. Пришел сегодня, воткнул... не работает. Начал разбирать разъем и выдрал все провода. Определил питание и концы прием-передачи, распаял, воткнул, работает! MixW управляет, с телефона андроида тоже программа управляет.
Вложения
BP.jpg
BP.jpg (91.42КБ)11496 просмотров

Аватара пользователя
R9OV
Администратор
Сообщения:1260
Зарегистрирован:04 апр 2011, 14:29
Откуда:Новосибирск
Благодарил (а): 110 раз
Поблагодарили: 36 раз
Контактная информация:

Re: Работа QRP и все, что с этим связано

Сообщение R9OV » 10 июл 2014, 12:40

С телефона какая программа? И как подключаете к смартфону???
ex CALL(s): UH9OAD, UB9OAE, R8OAA
Канал YouTube https://www.youtube.com/user/maxgavrilenko30

http://log.r9o.ru/ Онлайн ЛОГ для Радиолюбителей.
1386

UN7TAE
Сообщения:18
Зарегистрирован:15 июн 2014, 00:22

Re: Работа QRP и все, что с этим связано

Сообщение UN7TAE » 10 июл 2014, 17:14

R8OAA писал(а):С телефона какая программа? И как подключаете к смартфону???
С помощью управляющей программки Bluetooth CAT for Yaesu FT8x7, автор Dan Toma (YO3GGX). С планшета было бы
поудобнее, все же экран телефона маловат.

Аватара пользователя
UA9OTW
Сообщения:131
Зарегистрирован:17 янв 2012, 13:58
Откуда:Novosibirsk
Поблагодарили: 5 раз
Контактная информация:

Re: Работа QRP и все, что с этим связано

Сообщение UA9OTW » 13 июл 2014, 18:57

Заядлый QRPист Николя IZ5ZCO сделал такой вот телеграфный QRP трансивер на 40 метров :)
rockradio.jpg
rockradio.jpg (28.03КБ)11313 просмотров
SKCC & FISTS member
QRP ARCI #15169
RU-QRP #353

Аватара пользователя
UA9OTW
Сообщения:131
Зарегистрирован:17 янв 2012, 13:58
Откуда:Novosibirsk
Поблагодарили: 5 раз
Контактная информация:

Re: Работа QRP и все, что с этим связано

Сообщение UA9OTW » 13 июл 2014, 19:08

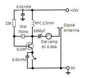
Еще один QRPист из Индии Нанду VU2NAN собрал, как он пишет свой первый телеграфный QRP передатчик и провел на нем связь на расстояние 1000 км, на простенький полуволной диполь.
cw_7 Mhz.JPG
cw_7 Mhz.JPG (12.51КБ)11310 просмотров
SKCC & FISTS member
QRP ARCI #15169
RU-QRP #353

chisnikoff
Сообщения:31
Зарегистрирован:23 июн 2014, 20:46

Re: Работа QRP и все, что с этим связано

Сообщение chisnikoff » 13 июл 2014, 20:53

UA9OTW писал(а):Заядлый QRPист Николя IZ5ZCO сделал такой вот телеграфный QRP трансивер на 40 метров :)
rockradio.jpg
Шпионский камень :D
R9OBL (ex. UB9OCO)

Ответить