Страница 3 из 27
Удаленный приемник или "радио" по интернет.
Добавлено: 22 ноя 2017, 16:30
ГРАНИТ
Евгений, это ты магазин "сватаешь" или кварц 7.372.8 ?
Отправлено спустя 52 минуты 26 секунд:
Пока самая близкая комбинация из того что у меня есть 2.325 + 5.000= 7.325 недотягивает 15 килогерц (15/4=менее 4к). Теоретически частоту 5.000 можно "утянуть" вверх немного, тем самым сократив разницу.
Есть 2.240, если бы к нему присандалить 5.100(у меня нету), то было бы в самый раз. Ну или изврат извратов

кварц 11.200(есть) на попалам делить, получаем 5.100, плюсуем к нему 2.240(есть), получаем 7.340...
Сойдет?
Удаленный приемник или "радио" по интернет.
Добавлено: 22 ноя 2017, 18:12
ГРАНИТ
R9OBQ писал(а): гетеродин 7340 кгц (середина озвученного участка 1810-1860=1835
А что если несколько расширить полосу? Пусть будет кварц на 7.372.8 , а полоса станет 1803-1873=1843.
Если расширять полосу некуда, то я бы предпочел вариант с комбинацией кварцев которая дает более низкую частоту. Что бы иметь возможность захватить диапазон как можно ближе к 1800кГц. Ну как минимум бы от 1805кГц. Там иногда самое действо разворачивается, могут быть DX и как раз по азимуту антенны.
Есть еще комбинашка 2.682-10.000=7318 даст центральную 1829.5кГц. В расчете на полосу 50кГц получится 1805-1855. Весь тлг, цифра и основная вызывная частота телефоном.
Отправлено спустя 9 минут 38 секунд:
Вот сегодняшние вкусняшки. Мало вероятности конечно, но может что то и долететь. После декабря шансы пойдут на убывание.

- Вкусняшки.JPG (189.73 КБ) 10732 просмотра
Как видно, основная толкучка в телеграфе. Если кто то из иностранцев работает тлф, то в основном редко бывают выше 1855. Наши тоже, если диплом какой или на "даль" держатся возле 1850.
Удаленный приемник или "радио" по интернет.
Добавлено: 22 ноя 2017, 20:46
R9OBQ
ГРАНИТ писал(а): А что если несколько расширить полосу?
Всецело зависит от частоты дискретизации звуковой карты. Стандартные значения 44.1/48/96/192 (кгц). Какую частоту поддерживает конкретная именно в этой материнской плате, надо смотреть детально. Кварц 7,372800 МHz это хорошая заявка на установку. Чуток сдвинуть и думаю будет в самый раз...
Удаленный приемник или "радио" по интернет.
Добавлено: 22 ноя 2017, 21:09
ГРАНИТ
R9OBQ писал(а): именно в этой материнской плате, надо смотреть детально
Это в какой такой плате?

Та, которая у тебя в наличии или... Она вообще должна быть где, у меня "под антенной" или же где то в твоих краях? Просто еще не понял как спектр будет перегоняться по интернету.
Если карта 48, то и полоса обзора будет 48кГц или какое соотношение должно быть?
Удаленный приемник или "радио" по интернет.
Добавлено: 22 ноя 2017, 21:46
R9OBQ
ГРАНИТ писал(а): Это в какой такой плате?
В материнской плате того сервера, что ещё не собран.
ГРАНИТ писал(а): Если карта 48, то и полоса обзора будет 48кГц
Именно так.
Удаленный приемник или "радио" по интернет.
Добавлено: 22 ноя 2017, 22:00
ГРАНИТ
R9OBQ писал(а): Именно так.
Дык найдем какую надо. Просто если плата будет на 96, полосу можно сделать Уже?
Интернет и так "не богатый", не хотелось бы лишней ширины. Но и полоса 48кГц маловата для кварца 7.372.8 , много тлг пропадет. Только если "комбинацию" брать 2.325+5.000=7.325
Удаленный приемник или "радио" по интернет.
Добавлено: 23 ноя 2017, 09:33
R9OBQ
ГРАНИТ писал(а): Интернет и так "не богатый", не хотелось бы лишней ширины.
От полосы обзора объём трафика практически не зависит. Ну может в единицах килобайт от силы...
Удаленный приемник или "радио" по интернет.
Добавлено: 23 ноя 2017, 11:10
ГРАНИТ
Понял, тогда остановимся на 96-ти. Ну или больше если карта 192 достанется даром, главное что бы это не оказалось излишней нагрузкой для компьютера. (просто, много выше 1870КГц и ниже 1800КГц, есть сомнения что антенна будет иметь хороший прием) Соответственно кварца на 7.372.8 нам достаточно, при полосе 96кГц войдет весь тлг и основная часть телефоном.
Дальше, кто чего будет паять?
Понимаю, что ты вроде как всея повелитель

всех Новосибирских сдр-ов и возможно хочешь все сделать сам или по крайней мере бОльшую часть. Ну мне так показалось.

Если нужны шурушки компьютерные, то можно напрячь R9OV. Плату можем спаять на месте, если что RA9OAU подключим и ближайшего соседа RA9OEG.
Удаленный приемник или "радио" по интернет.
Добавлено: 23 ноя 2017, 19:28
ua9oex
Дим. а мож по портвейну, чо сориться... подъезжай.. пора развязываться

и трезво смотреть на жизнь

Удаленный приемник или "радио" по интернет.
Добавлено: 24 ноя 2017, 09:37
R9OBQ
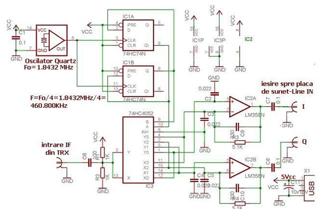
ГРАНИТ писал(а): Дальше, кто чего будет паять?
А чего там паять...

- 798_5.jpg (44.83 КБ) 10664 просмотра
Только вместо кварцевого генератора, генератор на кварце по ссылке Евгения и паре кт315. На вход полосовик
от седа
Насчёт компа для сервера тут требования такие: что нить на 775 или 939 сокете, с диском от 40гб и памятью от 512мб. И всё это в корпусе. Мать и проц я вероятно найду на работе (пороюсь в середине следующей недели), а вот с блоком питания и корпусом полный ноль.