Страница 6 из 9
Re: Работа QRP и все, что с этим связано
Добавлено: 27 июн 2014, 16:58
R9OY
UA9OTW писал(а):Работа QRP и всё,что с этим связано.
TIV_1865.jpg
Очень интересная тема если в этом понятии ни чего не понимаешь.! И причём тут САУ?
Ну если УМ-140 через САУ Р-140 настроить на " ГВОЗДЬ" не ужели это будет QRP?
В моём понятии совсем другое представление "Что такое QRP",это передатчик (трансивер) с выходной мощностью 5 вт связанный с антенной без всяких согласующих устройств.В QRP вообще САУ не применимо,так как в этом блоке теряется мощность совокупная ВОЛЬТ-АМПЕР-СОПРОТИВЛЕНИЕ.
Изложенные домыслы об увеличении мощности QRP через САУ фантастика.И компрессия сигнала НЧ тут не поможет.
-------------------------------------------------------------------------
= Он рядом со мной живет, может с километр. Выигрыш был меньше 0,5 балла.=
И каким прибором определили эту разницу в баллах? У Вас на трансивере есть такой точный прибор измерения сигала в децибелах до 0,1 балл?
Re: Работа QRP и все, что с этим связано
Добавлено: 27 июн 2014, 17:26
UN7TAE
R9OY писал(а):
= Он рядом со мной живет, может с километр. Выигрыш был меньше 0,5 балла.=
И каким прибором определили эту разницу в баллах? У Вас на трансивере есть такой точный прибор измерения сигала в децибелах до 0,1 балл?
Ну по S-метру приблизительно половина балла. Никто не требовал высокоточных замеров. Если, например, я шел ровно 7 баллов, а с компрессором между 7 и 8 то это где то так, не более 0,5 балла. (Со слов принимающего, это он смотрел на свой прибор) Для более точных замеров можно было попробовать и SDR использовать, но такой цели не было.
Re: Работа QRP и все, что с этим связано
Добавлено: 27 июн 2014, 17:51
UN7TAE
R9OY писал(а):
Изложенные домыслы об увеличении мощности QRP через САУ фантастика.
Игорь, а кто это написал? Я просмотрел всю ветку, но не нашел что то...
Re: Работа QRP и все, что с этим связано
Добавлено: 30 июн 2014, 22:20
UA9OTW
Игорь ты о чем? Никто ничего подобного не писал в данной теме.
А СУ необходимо, чтобы не спалить выходные транзисторы, когда работаешь на провод случайной длины, повешенный в случайном месте на случайной высоте. Так понятней?
P.S. На этот трансивер со снимка, провод случайной длины и СУ, отработано 46 стран за 2 месяца. Мощность аппарата зависит от диапазона и аккумулятора колеблется от 0,2-0,5 ватта до 4 ватт.
Всего же в QRP пока отработал 103 страны по списку DXCC.

- TIV_2857 copy.jpg (115.26 КБ) 11563 просмотра
Re: Работа QRP и все, что с этим связано
Добавлено: 02 июл 2014, 22:37
UN7TAE
Вот приобрел на Али блютузный "хвостик" к FT-817. Пришел сегодня, воткнул... не работает. Начал разбирать разъем и выдрал все провода. Определил питание и концы прием-передачи, распаял, воткнул, работает! MixW управляет, с телефона андроида тоже программа управляет.
Re: Работа QRP и все, что с этим связано
Добавлено: 10 июл 2014, 12:40
R9OV
С телефона какая программа? И как подключаете к смартфону???
Re: Работа QRP и все, что с этим связано
Добавлено: 10 июл 2014, 17:14
UN7TAE
R8OAA писал(а):С телефона какая программа? И как подключаете к смартфону???
С помощью управляющей программки
Bluetooth CAT for Yaesu FT8x7, автор
Dan Toma (
YO3GGX). С планшета было бы
поудобнее, все же экран телефона маловат.
Re: Работа QRP и все, что с этим связано
Добавлено: 13 июл 2014, 18:57
UA9OTW
Заядлый QRPист Николя IZ5ZCO сделал такой вот телеграфный QRP трансивер на 40 метров

- rockradio.jpg (28.03 КБ) 11360 просмотров
Re: Работа QRP и все, что с этим связано
Добавлено: 13 июл 2014, 19:08
UA9OTW
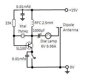
Еще один QRPист из Индии Нанду VU2NAN собрал, как он пишет свой первый телеграфный QRP передатчик и провел на нем связь на расстояние 1000 км, на простенький полуволной диполь.

- cw_7 Mhz.JPG (12.51 КБ) 11357 просмотров
Re: Работа QRP и все, что с этим связано
Добавлено: 13 июл 2014, 20:53
chisnikoff
UA9OTW писал(а):Заядлый QRPист Николя IZ5ZCO сделал такой вот телеграфный QRP трансивер на 40 метров
rockradio.jpg
Шпионский камень
